FP
ライフプランニングとキャッシュフロー表
ライフプランの作成手順
サービス内容と料金
K-amジャーナル
プロフィール
データ
お問合わせ
コバヤシアセットマネージメント
>
データ
> K-am 26年1月号
K-am 26年1月号
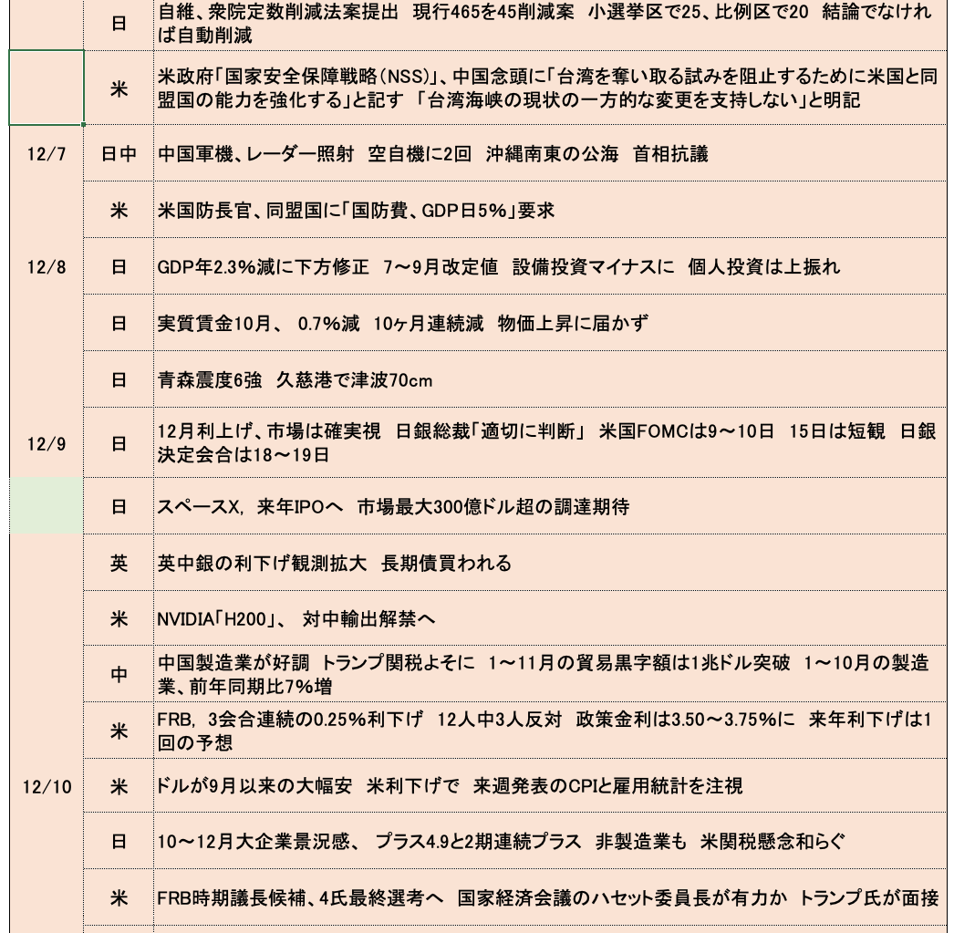
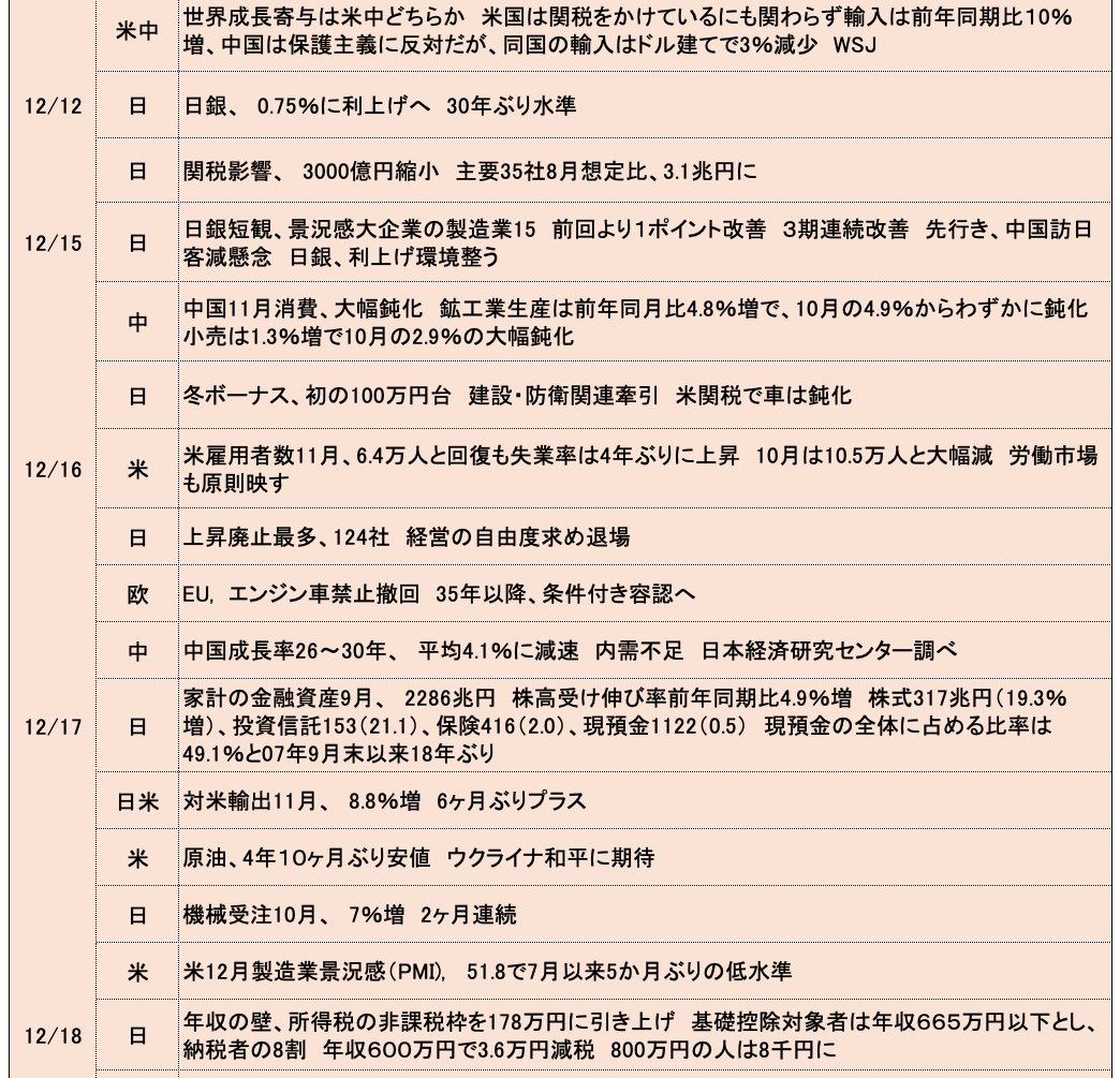
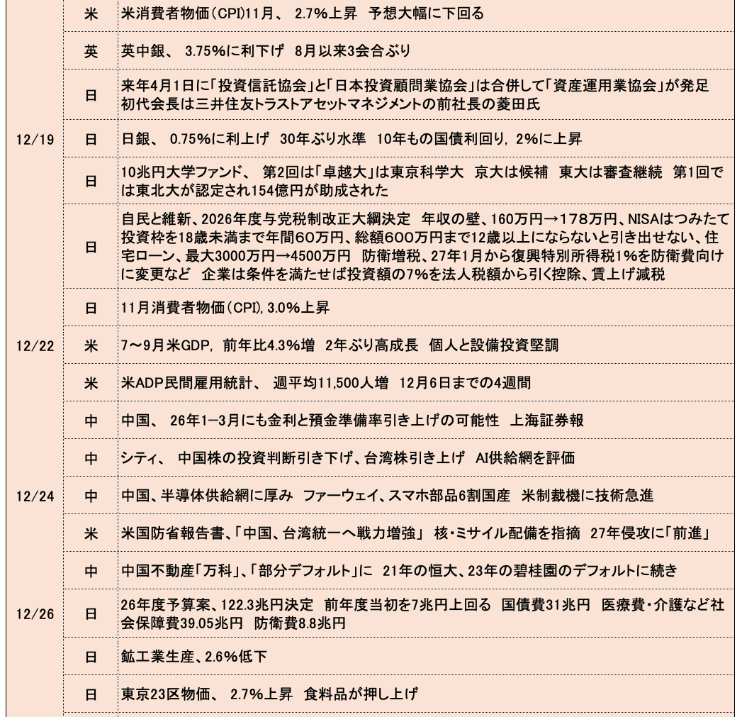
過去のデータは上記バナーの「データ」でご覧頂けます。
前のページ
次のページ
▲このページのTOPへ